010-82317098
cassimul@vip.sina.com
中国仿真学会
China Simulation Federation
🔍
首页
关于CSF
中国仿真学会组织架构图
条例与制度
中国仿真学会章程
《中国仿真学会会士条例》
《中国仿真学会会员管理条例》
《中国仿真学会科学技术奖评选办法》
中国仿真学会团体标准管理办法
中国仿真学会会费交纳及管理办法
中国仿真学会科技成果评价工作说明
中国仿真学会增补理事和常务理事办法
中国仿真学会 “青年托举工程”管理办法
CSF基础教育教学成果评价工作办法
CSF职业教育教学成果评价工作办法
CSF高等教育(本科、研究生)教学 成果评价工作办法
理事会
中国仿真学会第九届理事会
中国仿真学会第八届理事会
中国仿真学会第七届理事会
中国系统仿真学会第六届理事会
中国系统仿真学会第五届理事会
中国系统仿真学会第四届理事会
中国系统仿真学会第三届理事会
中国系统仿真学会第二届理事会
中国系统仿真学会第一届理事会
学会年报
中国仿真学会2025年报
中国仿真学会2024年报
中国仿真学会2023年报
中国仿真学会2022年报
中国仿真学会2021年报
中国仿真学会2020年报
中国仿真学会2019年报
中国仿真学会2018年报
中国仿真学会2017年报
学会服务
科技奖励
通知
往期获奖项目
公告册
申报入口
团体标准
征集通知
项目立项
意见征求
批准发布
科技成果评价
通知
教育教学成果评价
通知
往期项目公告
公告册
申报入口
高质量博士论文计划
通知
往期公告
人才托举
青托专项计划
博士生专项计划
会展赛事
仿真大会
产业展会
CSF赛事
会员专区
单位会员申请
个人会员申请
个人会员验证
分支机构
分支机构管理
中国仿真学会分支机构申请表
分支机构考评系统
《分支机构管理办法》
专业委员会
仿真方法与建模专业委员
仿真技术应用专业委员会
航空航天系统仿真专业委员会
仿真算法专业委员会
仿真计算机与软件专业委员会
虚拟技术及应用专业委员会
生命系统建模仿真专业委员会
数字体育专业委员会
多模态交互与认知仿真专委会
建模与仿真标准化技术专业委员会
智能物联系统建模与仿真专业委员会
医疗仿真专业委员会
交通建模与仿真专业委员会
环境建模仿真专业委员会
虚拟仿真教育教学专业委员会
电力系统仿真专业委员会
离散系统仿真专业委员会
复杂系统建模与仿真专业委员会
集成微系统建模与仿真专业委员会
仿真器专业委员会
智能仿真优化与调度专业委员会
装备运用实验与训练仿真专业委员会
农业建模与仿真专业委员会
社会计算与智能仿真专业委员会
机器人系统仿真专业委员会
不确定性系统分析与仿真专业委员会
道路基础设施建模与仿真专业委员会
综合能源系统数字孪生专业委员会
人工智能仿真技术专业委员会
制造系统仿真专业委员会
CAE仿真专业委员会
元宇宙专业委员会
基于模型的体系/系统设计与仿真专业委员会
智能全景系统仿真专业委员会
智能无人系统建模与仿真专业委员会
自动驾驶汽车仿真测试专业委员会
建筑仿真专业委员会
新型工业虚拟实训仿真专业委员会
算力系统仿真专业委员会
仿真数字资源专业委员
视觉计算与仿真专委会
数字试验与测试专业委员会
大数据系统与仿真专业委员会
工作委员会
教育与培训工作委员会
组织工作委员会
青年工作委员会
国际交流工作委员会
仿真学科建设工作委员会
团体标准工作委员会
学会动态
学会工作
中国科协发布高质量科技期刊分级目录总汇第五版公告
《仿真系统校核验证与确认通用要求》《仿真模型可信度评估通用要求》团体标准立项评审会顺利召开
中国仿真学会九届二次理事会在合肥召开
中国仿真学会环境建模仿真专业委员会成功召开专委会第四届委员代表大会
中国仿真学会农业建模与仿真专业委员会第二届委员全国代表大会暨"现代农业:模型赋能 仿真驱动"学术研讨会顺利召开
中国仿真学会农业建模与仿真专委会2024年度总结暨2025年度工作安排会议成功举办
"数字化与网络信息体系仿真"分论坛暨第二届装备运用实验与训练仿真专委会换届仪式
智能仿真优化与调度专委会第二届委员会第二次代表大会胜利召开
聊城大学桑红燕教授获聘中国仿真学会智能仿真优化与调度专业委员会副主任
科普活动
王凌副理事长和桑红燕副主任等联合发表LLM辅助的生产调度研究论文
上泮学子航天梦,北航之旅启新程—上庄西北旺学区联合中国仿真学会组织学区少先队员参观北京航空航天大学
专委会委员谭貌教授赴东山学校作人工智能科普讲座
【学会科普】航空航天机器人的应用现状和发展趋势—上庄西北旺学区联合中国仿真学会"上泮学子 圆梦航天"航空航天主题科普活动(之九)
"上泮学子 圆梦航天"——上庄西北旺学区联合中国仿真学会航空航天主题科普活动
科普活动
二部(北京仿真中心)青年走进校园话科普
雏鹰展翅,拥抱蓝天
佛科实验小学邀请国家重点研发计划项目首席科学家进校园进行科普讲座
仿真科普知识
专委会科普|分布式生产调度的协同优化
【观点与争鸣】关于数字孪生的冷思考及其背后的建模和仿真技术
医学模式面临第四次革命
仿真领域科普视频
牛顿不会是好教练-关于现代运动科学体系的一些思考
2018年医疗人工智能技术与应用
如何做好大数据科技助力冬奥的思考
智能制造名词术语浅析
什么是大数据它又和我们的电力产生怎样的关系
国内学术交流
智绘未来,系统重塑——2025年离散系统仿真技术交流会在深圳召开
思想盛宴:行业专家共探数智仿真前沿
2025 年 IEEE 第 26 届中国系统仿真技术及应用学术会议成功召开
医疗仿真专委会组织委员参加中华医学会第十四次数字医学学术年会并组织医疗仿真专题论坛
医疗仿真专委会召开年度工作总结暨第四届专委会换届会议
"模型驱动·数据赋能"--2025作物/植物模型、大数据及其应用国际大会(PMBDA2025)在南昌成功举办
第三十七届中国仿真大会"城市能源和建筑环境仿真及人工智能应用"分论坛
"智彩精机杯"第十八届先进机器人及仿真技术大赛南通站圆满结束
第三十七届中国仿真大会在合肥召开
会员专区
单位会员
中国仿真学会单位会员申请流程
中国仿真学会单位会员名单
个人会员
学会会士
高级会员
会员申请
会员验证
会员风采
王自力院士当选亚洲仿真联盟会士
桑红燕教授获中科院一区期刊《群体与进化计算》最佳副主编奖
【喜报】祝贺中国仿真学会理事、电力系统仿真专业委员会主任盛万兴当选IEEE Fellow
中国仿真学会"不确定性系统分析与仿真" 专委会委员、四川大学数学学院吕琦教授应邀在国际数学家大会做报告
【喜报】祝贺学会荣誉副理事长康凤举教授和学会荣誉副理事长、八届常务理事费敏锐教授当选亚仿联盟会士
中国仿真学会荣誉副理事长、常务理事、北京航空航天大学张霖教授获国际仿真领域学术贡献最高奖"SCS杰出成就奖"
仿真算法专委会委员张然荣获第十七届中国青年女科学家奖
仿真算法专委会委员王冬岭荣获陕西省第十三届青年科技奖
医疗仿真专委会迟崇巍博士荣获第二十四届北京优秀青年工程师
仿真大会
国际合作
国际合作
聚焦自动驾驶仿真测试标准 共绘智能交通发展蓝图 ——第三十七届中国仿真大会"自动驾驶仿真测试与标准"分论坛在合肥成功举办
LSMS2024&ICSEE2024会议征文通知
2022世界VR产业大会医用数字人主题论坛成功举办
第八届农业模型开发和应用(国际)研讨会暨中国仿真学会农业建模与仿真专业委员会2022学术年会成功举办
Asia Simulation Conference 2021
亚仿会议延期通知
2019年第五届国际康复医学与康复工程前沿技术临床转化会议隆重举行
2016 International Simulation Multi-Conference
17th Asia Simulation Conference (AsiaSim 2017)
国际会议
聚焦自动驾驶仿真测试标准 共绘智能交通发展蓝图 ——第三十七届中国仿真大会"自动驾驶仿真测试与标准"分论坛在合肥成功举办
LSMS2024&ICSEE2024会议征文通知
2022世界VR产业大会医用数字人主题论坛成功举办
第八届农业模型开发和应用(国际)研讨会暨中国仿真学会农业建模与仿真专业委员会2022学术年会成功举办
2019年第五届国际康复医学与康复工程前沿技术临床转化会议隆重举行
2016 International Simulation Multi-Conference
学会党建
党委组织
党委组织
党建强会
中国共产党第二十届中央委员会第四次全体会议公报
党建活动
中国仿真学会党委召开专题学习会
智能无人系统建模与仿真专委会与清华大学联合开展"我愿以身许国,投身复兴伟业"主题党团日活动
中国仿真学会仿真方法与建模专业委员会2025年党建活动纪实
支部共建促发展 数字赋能谱新篇 清华大学与国网冀北电科院开展联合党建活动
2025年5月不确定性系统分析与仿真专业委员会党建活动
离散系统仿真专业委员会开展"学思践悟"年度特色党日活动
仿真计算机与软件专委会2025年党建活动纪实
航空航天系统仿真专业委员会党小组换届会圆满举行
【党建强会】2025年中国仿真学会建筑仿真专业委员会党建活动
联系我们
北京海淀区学院路37号北航第十馆404
学会秘书处
办公主任:罗勇初 010-82317098
会员服务:徐艳杰 010-82317098
组织建设:徐艳杰 010-82317098
奖励部: 科学技术奖 田 洁 010-82317098 / 高质量博士论文激励计划 刘茵 010-82310612 / 教育成果评价 刘茵 010-82310612
团标申请: 田 洁 010-82317098
学术交流: 赵 罡 010-82317098 / 罗勇初 010-82317098 / 刘 茵 010-82310612
信息化建设: 田 洁 010-82317098
财务工作: 赵 罡 010-82317098
首页
/
通知通告
/
正文
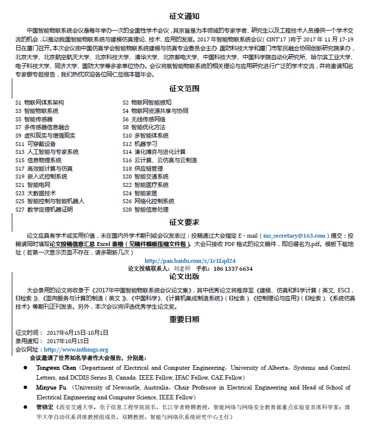
2017年中国智能物联系统会议
通知通告
中国仿真学会智能物联
2017-09-25 09:13:23
浏览 11873 次
附件1:
参会回执
附件2:
论文投稿模板
相关新闻
通知通告
2026-03-27
关于征集第三十八届中国仿真大会 大会报告人的通知
通知通告
成果通知
2026-01-12
关于开展中国仿真学会科技成果评价工作的通知
通知通告
通知
2026-01-12
关于开展中国仿真学会高质量博士学位论文激励计划评选工作的通知
通知通告
2026-01-06
关于开展中国仿真学会高级会员评定工作的通知
通知通告
通知
2026-01-06
关于申报2026年中国仿真学会科学技术奖的通知
通知通告
2026-01-06
第三十八届中国仿真大会征文通知