2025年中国仿真学会科学技术奖评选结果名单

中国仿真学会
2025-08-08 09:53:56
浏览 18573 次

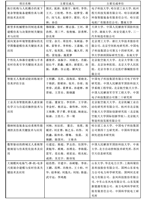
按照《中国仿真学会科学技术奖评选办法》及"中国仿真学会科学技术奖评审组织流程(2025年)",经组织项目征集、专家预评、评审委员会终评并通过网络公示,报理事长批准,2025年中国仿真学会科学技术奖授奖项目共计40项,其中,创新技术奖一等奖14项、二等奖14项;自然科学奖一等奖6项、二等奖6项。

特此公告。

中国仿真学会

2025年8月8日



2025年中国仿真学会科学技术奖获奖名单


创新技术一等奖



自然科学一等奖



创新技术二等奖

自然科学二等奖