2025年度中国仿真学会教学成果评价结果公告
2025年中国仿真学会教学成果评价结果(包含高等教育、职业教育和基础教育成果)于6月16日-6月20日在中国仿真学会官网公示,公示期内无异议,现将 2025 年度中国仿真学会教学成果评价结果公告如下。
学会办公室联系电话:010-82317098/82310612
学会办公室电子邮箱:cassimul@vip.sina.com
中国仿真学会
2025年6月24日
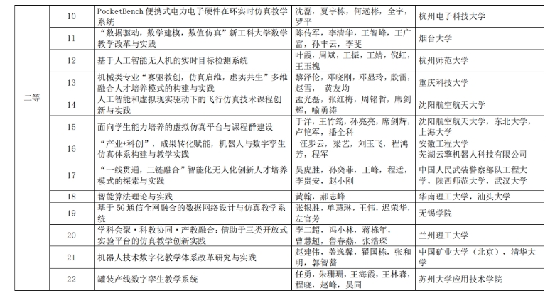
2025年度中国仿真学会高等教育教学成果





2025年度中国仿真学会职业教育教学成果
2025年度中国仿真学会基础教育教学成果
