(大赛报名)第四届中国工业互联网大赛·"工业互联网+数字仿真"专业赛
为深入实施工业互联网创新发展战略,拓展融合创新应用,赋能企业数字化转型,定于2022年9月—12月举办第四届中国工业互联网大赛。期间,为加快国内数字仿真领域科研成果的产业化,深化数字仿真软件在制造业各个领域应用,将举办第四届工业互联网大赛·"工业互联网+数字仿真"专业赛。现将专业赛相关事项通知如下:
一、赛事名称
第四届中国工业互联网大赛·"工业互联网+数字仿真"专业赛
二、赛事主题
数字新动能 仿真新驱动 孪生新空间
三、组织架构
(一)组织单位
主办单位:
中国电子信息产业发展研究院
宁波市经济和信息化局
宁波高新区管理委员会
承办单位:
宁波高新区工业和信息化局
宁波市软件园管理服务中心
协办单位:
国家数字化设计与制造创新中心北京中心
北京云道智造科技有限公司
浙江云仿信息科技有限公司
宁波和利时智能科技有限公司
宁波美象信息科技有限公司
(二)执行工作组
组委会:负责专业赛组织实施,由中国电子信息产业发展研究院、宁波市经济和信息化局、宁波高新区管委会相关负责同志组成。
组委会秘书处:负责专业赛各项具体执行工作,由中国电子信息产业发展研究院相关负责同志组成。
专家评审委员会:负责参赛项目的评审工作,由"工业互联网+数字仿真"相关领域专家学者、企业家、投资界人士等组成。
四、赛事内容
(一)竞赛题目
针对各行业领域产品在设计研发等环节的实际需求,围绕电磁、结构、流体、热单物理场或多物理场仿真,基于工业互联网平台开展应用开发与仿真分析,通过评比遴选一批具有高复用性、高应用价值和高扩展性的仿真APP(仿真APP:基于工业互联网平台或者仿真软件开发环境,定制开发形成的面向某个或某类工业品、行业、专业领域的专用仿真应用软件)。
(二)命题方式
参赛作品不限行业与主题。
可参考的行业方向包括但不限于电力装备、船舶、海工装备、石化、核电、电气电子、医疗健康、农业装备、航空航天、汽车、土木建筑、铸造成型等行业。
可参考的技术专题方向包括但不限于结构、流体、热、电磁、多物理场等。
为提高专业赛赛题广度与深度,面向宁波当地制造业相关企业进行征集,将自身技术迭代及科研攻关等需求形成针对性的竞赛题目。
(三)参赛选手分组
参赛选手分为:高校组、企业组。
高校组:包括高校或科研院所相关研究团队。
企业组:涵盖国企、央企、民企相关研发团队。
鼓励宁波当地相关高校、科研院所、企业组队报名参与比赛。
五、赛程安排
(一)开幕式:2022年11月初
在北京市和浙江省宁波市同步连线举办,启动专业赛。
(二)报名阶段:2022年11月
1.报名渠道
参赛团队登录专业赛网站进行注册、报名、资料下载。专业赛报名网站:https://www.simapps.com/v2/cae-contest(注:无论团队参赛还是个人参赛,所有参赛人员均需登陆专业赛报名网站提交专业赛报名信息,以便组织方完成参赛人员信息登记)。
2.参赛辅导
对选用赛事平台的参赛选手,可进入专业赛官网的学习中心通过线上课程进行学习。
参赛选手完成报名后,可通过专业赛官网或定期举办的赛事辅导线上直播会与仿真专家进行在线沟通交流,并自行完善参赛作品/解决方案。
(三)初赛阶段:2022年11月-12月
参赛选手在初赛阶段根据所确定题目要求完成参赛作品,并于专业赛官网上传提交。
参赛选手提交参赛作品资料后,由专业赛组委会组织评委专家进行线下评审,确定晋级决赛名单。
(四)决赛阶段:2022年12月
在宁波市举办决赛,每支决赛参赛团队进行路演和答辩,评委专家根据决赛阶段评审规则对参赛团队进行现场打分。决赛现场综合计算决赛得分,评出专业赛一、二、三等奖。
(五)闭幕式:2022年12月
在浙江省宁波市举办专业赛闭幕式并颁发奖项,具体时间和方案由组委会另行公布。
六、赛事规则
(一)参赛对象要求
面向全社会开放,各企事业单位、高等院校、科研院所、社会团体、创客团队等组织、自然人均可报名参赛。
参赛对象应满足下列条件:
1.各参赛团队可由1家或多家单位联合组成,每支参赛团队的参赛人数不超过5人。报名截止之后,所有参赛成员信息不可更改。
2.参赛团队需按参赛要求,在专业赛官网上注册、报名,并提交参赛作品和相关材料。参赛团队须对所有信息的准确性和真实性负责,一经发现虚假信息将取消参赛资格。参赛团队名称不得包含不文明字样。
3.参赛团队参赛作品基本信息表需加盖推荐单位公章,每家企业推荐团队不超过3个,院校推荐团队数量不做限制。
4.组委会将组织开展对拟晋级决赛团队的资信审核,不接受资信审核或资信审核未通过的参赛团队不得参赛。
5.参赛团队成员无知识产权纠纷,无不良记录;参赛作品/解决方案的创意、产品、技术及相关专利归属参赛团队,与其他单位或个人无知识产权纠纷。
6.专业赛为非密赛事,参赛项目解决方案等均不得涉密。
7.专业赛不向参赛团队收取比赛费用。
(二)作品要求
参赛团队需按照专业赛作品提交要求,提交参赛作品及相关材料。作品提交应满足下列条件:
1.参赛作品须符合专业赛的方向,无关的参赛作品将被视为落选。
2.参赛作品必须为原创作品,并未侵犯任何他人的专利权、著作权、商标权及其他知识产权,且不得违反国家相关法律法规,否则将取消参赛资格。
3.同一参赛作品不允许重复报名参赛,同一支参赛团队最多报名提交1个作品。已获得其他赛事奖项的作品不得报名参赛,一经发现取消参赛资格。
4.参赛团队须按照参赛要求,提交参赛作品说明文件及其他相关材料,并确保材料的真实性、准确性、完整性。
5.在初赛、决赛的参赛作品提交期间,参赛团队均可在不改变作品名称和主要功能的基础上持续推进作品迭代升级,参与评审的作品版本以提交截止之前最后一次提交版本为准。
6.在参赛作品评审期间,专业赛组委会可能根据专业赛评委会的建议,要求参赛团队补充提交其他必要说明材料。
7.所有已提交的参赛作品和相关材料原则上不予退还,请参赛团队妥善保管。
(三)作品提交要求
提交的参赛作品应包括但不限于以下内容:
1.申报书
(1)参赛作品介绍:名称、背景、解决的主要问题/主要场景,核心优势等。
(2)技术方案介绍:技术创新性、技术复杂性(解决的问题及技术复杂性)、技术功能描述等。
(3)作品展示:展示作品的分析/设计思路、模拟流程、仿真设计逻辑、软件效果等,体现作品分析/设计逻辑、主要成果、界面效果、易用性、完备性等,便于评审专家直观了解参赛作品。
(4)应用前景:行业需求分析、应用价值或已有的应用成效、可推广性等。
2.诚信承诺书
承诺参赛作品无知识产权纠纷。承诺书需加盖单位公章。
3.作品展示文件
(1)工程文件
参赛作品可在常用操作系统运行,APP或其他可执行文件。
(2)演示视频或视频链接
展示作品的界面设计、操作流程、仿真设计逻辑、渲染效果等,体现作品设计逻辑、界面效果、易用性、完备性等,便于评审专家直观了解参赛作品。
视频时长10分钟以内,视频大小200M以内,视频格式为MP4。作品展示文件以最后一次提交资料为准。
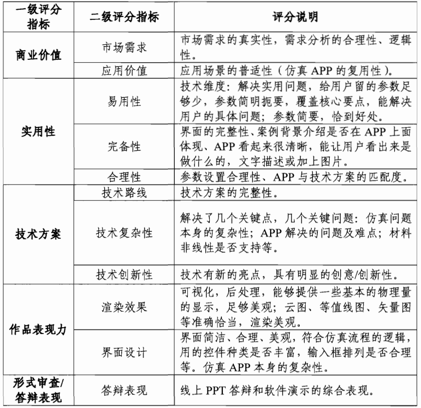
(四)评审标准

七、奖项及奖励
(一)专业赛奖项
专业赛由评委评出优秀成果,企业组和高校组分别设立一等奖,二等奖,三等奖,并给予相应奖金和获奖证书。
奖金合计110万元,拟设置各奖项奖金金额如下表示:

(二)其他权益
1.获奖团队所在企业可享受宁波市落户支持政策和相关投资基金的支持。
2.资本对接机会:进入决赛的团队均可参与专业赛组委会组织的资本相亲会、产业合作等对接活动。
3.供需对接机会:进入决赛的团队均有机会参与专业赛组委会组织的与业内知名企业、需求方进行项目洽谈与合作等活动。
4.交流学习机会:获奖团队有机会参与专业赛组委会举办的相关会议、活动和培训交流。
八、联系方式
地 址:北京市海淀区永泰庄北路1号中关村东升国际科学园1号楼C座二层
联系人:许老师 62923738 / 13910553026
地 址:北京市海淀区万寿路27号院1号楼4层
联系人:张老师 010-68200568
专业赛报名网站:
https://www.simapps.com/v2/cae-contest